首页
走进城投
资讯中心
业务领域
项目案例
城投文化
企业党建
邮箱
微信
微博
首页
>
城投文化
> 企业课堂
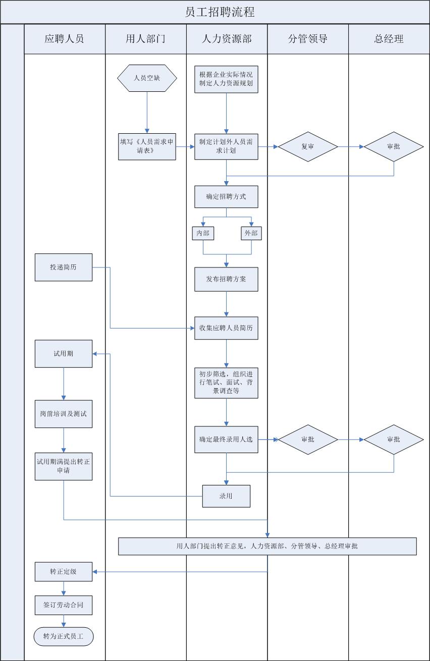
员工入职流程
日期:2017.12.30
阅读:9310
小
中
大